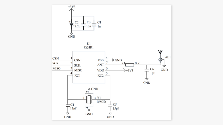
Ci24R1 是一颗工作在2.4GHz ISM频段,专为低成本无线场合设计,集成嵌入式ARQ基带协议引擎的无线收发器芯片。工作频率范围为2400MHz-2525MHz,共有126个1MHz带宽的信道。
Ci24R1 采用GFSK/FSK数字调制与解调技术。数据传输速率与PA输出功率都可以调节,支持2Mbps, 1Mbps, 250Kbps三种数据速率。高的数据速率可以在更短的时间完成同样的数据收发,因此可以具有更低的功耗。
Ci24R1 内部集成兼容BLE4.2标准的PHY与MAC,可以非常方便实现与手机数据交互。
Ci24R1 操作方式非常方便,只需要微控制器(MCU)通过二线SPI接口对芯片少数几个寄存器配置即可以实现数据的收发通信。嵌入式ARQ基带引擎基于包通信原理,支持多种通信模式,可以手动或全自动ARQ协议操作。内部集成收发 FIFO,可以保证芯片与MCU数据连续传输,增强型ARQ基带协议引擎能处理所有高速操作,因此大大降低了MCU的系统消耗。
Ci24R1 具有非常低的系统应用成本,只需要一个MCU和少量外围无源器件即可以组成一个无线数据收发系统。内部集成高 PSRR 的LDO电源,保证2.1-3.6V宽电源范围内稳定工作;数字I/O兼容2.5V/3.3V/5V等多种标准I/O电压,可以与各种MCU端口直接连接,芯片内部集成晶振电容,可以实现晶振的温度补偿,实现宽温度范围工作
